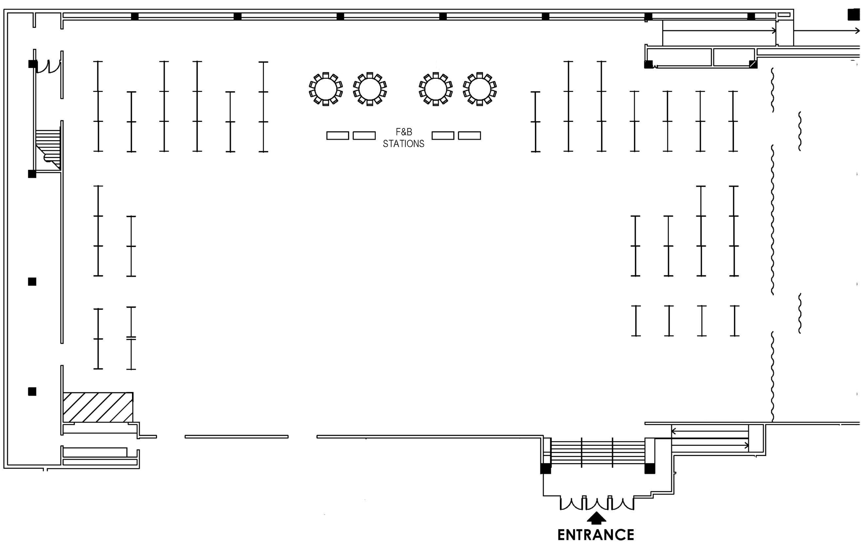
SFB 2026 Annual Meeting & Exposition
Hyatt Regency Atlanta , Atlanta , Georgia
March 25 – 28, 2026 (Wednesday — Saturday)
Event Info
Show/Hide
Print
Zoom In
Zoom Out
Open
Rented
Companies